您好,欢迎进入某某某某电动伸缩门有限公司官网!
半岛体育- 半岛体育官网- 半岛体育APP下载

联系我们

邮箱:youweb@admin.com
电话:020-88888888
地址:广东省广州市番禺经济开发区 在线咨询

最新!长沙物业“红黑榜半岛体育- 半岛体育官方网站- APP下载”公布!

发布日期:2026-02-16 19:01 浏览次数:

  半岛体育,半岛体育官方网站,半岛体育APP下载近日,长沙市住房和城乡建设局、长沙市精神文明建设办公室联合发布2025年第四季度物业服务企业“红黑榜”及“重点监管”企业名单。19家企业荣登“红榜”,6家企业被列入“黑榜”,14家企业被列入“重点监管”范围。

  在2025年四季度开展的高层建筑消防安全管理、物业服务质量提升、公共收益管理、文明小区建设、“友好小区”建设等工作中,珠江颐德公馆、天健云麓府、东云台、明城国际、金葳佳园、佳馨园、龙湖春江天玺、四季美景、省出版局宿舍小区、恒大绿洲、仁和雨花家园、帝辰观澜荟锦、长房星珑湾、恒广国际景园、陶然居、碧桂园城市花园二期、新月半岛外滩、愿景壹号院、盛翠豪庭等19个项目的物业服务企业表现突出,成为行业标杆,登上“红榜”。

  其中,广州珠江物业管理有限公司长沙分公司服务的珠江颐德公馆,积极开展物业服务品质提升行动,打造邻里中心,全面升级篮球场、园林绿化及门禁系统,并配合开展“骑手友好”小区建设,设立爱心驿站,获得业主一致认可。

  招商积余物业管理有限公司长沙分公司服务的佳馨园,坚持党建引领,建立“双向进入、交叉任职”机制,依托“五老议事”破解小区治理难题,为年长住户提供居家养老服务。

  长沙香山物业管理有限公司服务的东云台坚持“红色物业”建设,深化电动自行车专项整治,严格规范公共收益管理,按要求定期公示收支明细。

  浏阳市中晟物业管理有限公司服务的新月半岛外滩积极推动物业标准化建设,依托党群服务中心打造暖心驿站,营造友好和谐的小区氛围。

  阳光壹佰国际新城、天麓尚层、银太家园、卓越明珠苑、锦绣家园、千喜华城、融城花苑、港湘铂玥、新华联梦想城、尚公馆、世景华庭、郡原居里、水木天成朝廷、青旅金洲湖等14个项目物业服务企业,因被多次举报投诉,或发现问题没有及时整改,被列入“重点监管”范围,监管部门将加大对其在管项目的抽查频次。

  据了解,消防安全隐患是“重点监管”的主要问题。阳光壹佰国际新城存在消防主机故障、排烟系统故障、防火卷帘故障等问题;天麓尚层四期消防主机系统故障,地下车库部分防火卷帘门无法正常启动;银太家园消防主机故障,值班人员业务生疏,部分防火门破损。

  卓越明珠苑因物业服务承接查验及备案工作严重滞后、拒不履行整改义务被列入“重点监管”。锦绣家园不配合街道社区工作,对商业街前坪破损严重问题推诿未处置。千喜华城于2025年12月25日被消防部门列为重大火灾隐患单位。

  融城花苑物业服务企业自2025年6月起多次拖欠员工工资,法人拒不配合,现场环境卫生差,存在安全隐患。港湘铂玥存在因催缴物业费而限电情形。新华联梦想城公共收益管理不规范,部分公共区域经营收益未纳入小区公共收益。

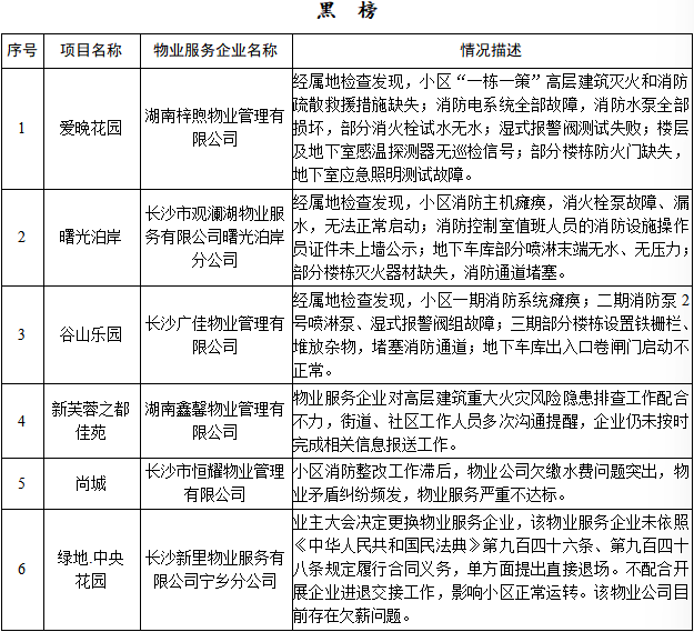
  爱晚花园、曙光泊岸、谷山乐园、新芙蓉之都佳苑、尚城、绿地·中央花园等6个项目物业服务企业,因存在重大问题且不配合整改或整改不到位,被列入“黑榜”。凡列入“黑榜”的企业,将取消本年度行业评优评先资格。

  爱晚花园问题尤为突出,其高层建筑“一栋一策”灭火和消防疏散救援措施缺失,消防电系统全部故障,消防水泵全部损坏,部分消火栓试水无水,湿式报警阀测试失败,部分楼栋防火门缺失。

  曙光泊岸消防主机瘫痪,消火栓泵故障漏水无法启动,地下车库部分喷淋末端无水无压力,消防通道堵塞。谷山乐园一期消防系统瘫痪,二期消防泵故障,三期部分楼栋设置铁栅栏、堆放杂物堵塞通道。

  新芙蓉之都佳苑对高层建筑重大火灾风险隐患排查工作配合不力,未按时完成信息报送。尚城消防整改滞后,欠缴水费问题突出,物业服务严重不达标。绿地·中央花园原物业企业在业主大会决定更换服务企业后,未依法履行合同义务,单方面提出直接退场,不配合交接工作,且存在欠薪问题。

  “本季度物业服务企业信用评价情况将被记录在‘住建一体化’信息平台,作为企业诚信评分、评优评先、前期物业招投标的重要参考。”市物业管理办公室相关负责人表示,全市物业服务企业应加强党建引领,深化“红色物业”建设,联动多方共建共治共享,全面优化服务理念,提高服务品质,不断提升业主满意度,进一步增强居民获得感、幸福感、安全感,推动长沙市物业行业高质量发展。返回搜狐,查看更多

联系方式

全国服务热线

020-88888888

手 机:13899999999

地 址:广东省广州市番禺经济开发区

扫一扫,加微信

Copyright © 2012-2025 半岛体育- 半岛体育官网- 半岛体育APP下载电动伸缩门有限公司 版权所有 非商用版本 备案号: